免试生大纲
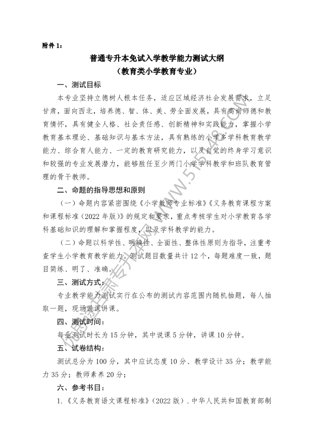
2026年兰州文理学院教育类小学教育专业免试生能力测试大纲
大纲适用:2026年兰州文理学院专升本考试教育类小学教育免试生专业校测
2026/3/3 更新
甘肃专升本报考资源导航
报考指南
报考手册
跨专业
免试生大纲
统考生大纲
热门排名
招生计划
历年计划
专业检索
分数线
历年分数线
指定教材
网课网校
加入会员
问答频道
各专业类大纲
免试生
统考生
公安类
能源类
生化类
资源类
电子类
交通类
土建类
装备类
旅游管理
教育类
财贸类
农牧类
新闻类
艺术类
医学类
各院校大纲
免试生
统考生
甘肃农业大学
甘肃政法大学
西北师范大学
兰州理工大学
兰州财经大学
兰州工业学院
兰州文理学院
甘肃中医药大学
兰州城市学院
天水师范大学
河西学院
陇东学院
甘肃医学院
民族师范学院
兰资环
兰石化
信息科技学院
博文科技学院
兰州工商学院
历年考试大纲
文化素质课教材推荐
更多
价格
199
运费
售价含顺丰快递运费 省内隔天到货
甘肃专升本备考铂金大满足套装
新版
正版
即买即用
顺丰包邮
套装包含
实用教程 + 计算机和英语试题汇编 + 铂金VIP所有权限 + 权限终身有效 + 所有考生适用 + 加赠高数或语文教材 + 价值199元网校优惠券
包顺丰运费
24小时内发货
省内隔天到货
立即购买
详细介绍
199
铂金会员 / 含教材
志愿选择小工具
专科专业检索
本科专业检索
招生计划
报考手册
跨专业说明
VIP专享计划
首页
全部栏目
收藏
会员中心
优思途
专注甘肃专升本
APP备案 陇ICP备18002003号-9A / 小程序 陇ICP备18002003号-10X
分享收藏呗~
刷新
网址
客服
会员