根据《省教育厅关于印发<2026年甘肃省普通高等学校高职(专科)升本科考试招生工作方案>的通知》(甘教学〔2025〕1号),《省高等学校招生委员会关于印发<2026年甘肃省普通高校高职(专科)升本科免试招生工作实施方案>的通知》(甘招委发〔2026〕1号)及《关于印发<2026年甘肃省普通高校高职(专科)升本科统一考试招生工作实施方案>的通知》(甘招委发〔2026〕2号)等相关文件要求,为做好我校2026年普通高职(专科)升本科免试入学考生的专业能力测试工作,结合我校实际,特制定本办法。
一、目标要求
通过专业能力测试,了解掌握考生专科段专业知识水平,确定是否具备能够满足后续本科段学习的专业素养。我校根据测试成绩和招生计划择优录取。
二、测试对象
符合甘肃省2026年专升本免试入学报考条件且报考甘肃中医药大学的考生。
三、测试办法
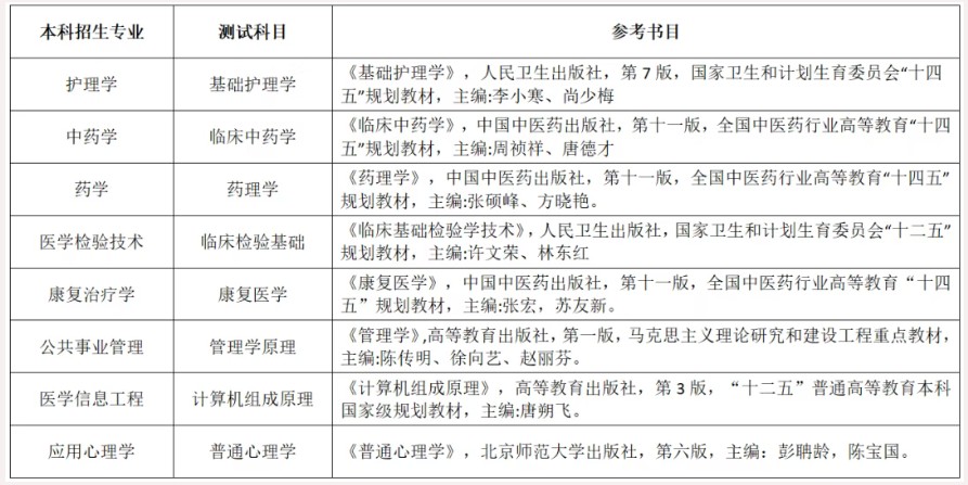
(一)测试科目及参考教材
测试科目及参考教材详见附表,咨询联系电话:0931-5161049。
我校不组织任何形式的考前辅导。
(二)测试科目分值及时间
满分150分,测试时间120分钟。
(三)测试方式
笔试
(四)测试时间、地点

(五)成绩查询
考生成绩在甘肃中医药大学本科招生网(https://zsb.gszy.edu.cn/)发布。
四、注意事项
1.考生持本人身份证、准考证参加专业能力测试,两者缺一不可,证件不全或不一致者不准参加考试。
2.考生应严格按照考试时间、考试流程参加考试,不得提前或延后。未在规定时间参加考试者,视为自愿放弃测试资格,一律不予补考。
3.参加笔试考生,自行准备考试必需文具,其他物品(包括手机、手表、其他电子设备、涂改液、修正带,书本及学习资料等)禁止带入考试封闭区。
4.考生应严格遵守考试流程,严格遵守考场纪律,服从工作人员指挥,违反规定者,取消考试资格。考区内严禁使用通讯工具,违反规定者按作弊处理。
5.凡作弊者,我校将取消本次考试测试资格,并将作弊材料上报甘肃省教育考试院;作弊行为涉嫌犯罪的,依照《中华人民共和国刑法(修正案九)》处理,移交司法机关。
6.考生请关注甘肃中医药大学本科招生信息网并及时查看相关信息。
2026年普通高职(专科)升本科免试入学考生专业能力测试科目一览表

2026年甘肃中医药大学专升本考试招生简章已经发布(官网链接),以下是原文转载:
根据《省教育厅关于印发<2026年甘肃省普通高等学校高职(专科)升本科考试招生工作方案>的通知》(甘教学〔2025〕1号),《省高等学校招生委员会关于印发<2026年甘肃省普通高校高职(专科)升本科免试招生工作实施方案>的通知》(甘招委发〔2026〕1号)及《关于印发<2026年甘肃省普通高校高职(专科)升本科统一考试招生工作实施方案>的通知》(甘招委发〔2026〕2号)等相关文件要求,为保证我校2026年普通高等教育高职(专科)升本科招生工作顺利进行,切实维护学校和考生的合法权益,特制定本简章。
一、招生专业

二、招考方式
考试录取实行免试入学和统一考试入学两种方式。
(一)免试入学
1.招生对象
(1)按国家计划招收的、具有甘肃省普通高校学籍的2026年应届高职(专科)毕业生,就读期间品学兼优、无违法违纪行为,满足以下条件之一的,可免于参加全省统一考试,仅申请参加学校组织的专业能力测试。
①教育部、人社部牵头举办的世界职业院校技能大赛(原全国职业院校技能大赛)、世界技能大赛、中华人民共和国职业技能大赛中获得个人或团体国家三等奖及以上的应届毕业生。
②教育部主导的全国大学生电子设计竞赛、中国国际大学生创新大赛(原中国国际“互联网+”大学生创新创业大赛)中获得个人或团体国家三等奖及以上的应届毕业生。
③全国学生运动会个人竞赛项目中进入前3名的应届毕业生。在教育部高等教育司和行业主管部门共同主办的数学建模竞赛、广告艺术大赛(高职组)中获得个人或团体国家三等奖及以上的应届毕业生。
④甘肃省职业院校学生技能大赛中获得个人或团体二等奖及以上的应届毕业生。
⑤高职(专科)学业综合成绩(学习成绩+思想品德成绩;学习成绩占比不少于80%)在本专业排名前3%的应届毕业生。
(2)在甘肃省应征入伍,退役并取得普通高职(专科)学历的应往届毕业生(简称退役大学生士兵)。
2.报名方式及志愿填报
报名工作实行网上报名及志愿填报网络化平台管理。符合报考条件的考生均须在规定时间内进行网上报名。
(1)网上报名时间:2026年3月5日8:30至9日18:00。网上报名开始后,符合免试生资格的考生登录甘肃省教育考试院官网(https://www.ganseea.cn/),点击“办事大厅”,选择“普通高职(专科)升本科招生考试报名系统”,或点击“甘肃省国家教育考试综合管理平台”,选择“考生入口”,根据提示进行注册报名、上传照片、网上缴费等(含首轮志愿填报)。报名时间截止后不再安排补报。
(2)考生上传照片要求:本人正面免冠彩色头像,头部占照片尺寸的2/3,背景颜色为白色,宽高应小于240×320(像素),且高不得小于宽,文件大小不得超过30K。
(3)志愿填报须按高职(专科)专业二级类(除医药卫生类)与普通本科、职业本科招生二级专业相近或相同对应的原则进行,同一专业大类内可跨二级专业报考。报考医药卫生类二级专业须严格按照《高职(专科)和本科专业大类对照表》备注具体要求选择填报志愿。志愿填报只能选择一所学校的一个专业(类)。不符合填报要求的视为志愿无效。
(4)甘肃中医药大学若首轮未完成免试招生计划则向省教育考试院报送招生专业及剩余计划数,由省教育考试院统一向社会公布。第二轮网上报名及填报志愿时间:2026年3月18日8:30至18:00。
(5)收费标准:根据《关于理顺和调整我省教育考试收费标准的通知》(甘发改价格〔2023〕523号)有关规定执行。实行网上报名缴费。收费标准为每生每科报名考试费 50元,免试生参加专业能力测试按照1科收取。
3.资格审核确认
资格审核时间:2026年3月5日8:30至10日18:00。
省内学校应届毕业生(退役大学生士兵除外)资格审核由就读学校负责,退役大学生士兵资格审核由省教育考试院负责。
(1)省内符合免试生申请条件的考生(退役大学生士兵除外),完成网上报名后下载并打印《甘肃省普通高校高职(专科)升本科免试生资格审核表》,向就读学校提交资格审核表及竞赛获奖等有关证明材料。
(2)省内生源学校按照规定对完成“网上报名”的考生进行资格审核。符合条件的考生未网上报名的视为放弃免试资格。
(3)退役大学生士兵网上报名时,上传的资料包括:退役证(退役证未载明应征入伍地信息的,还需提供应征入伍地征兵部门开具的“应征入伍通知单”或开具入伍地证明材料)、居民身份证、普通高职(专科)毕业证、学信网下载的教育部学历证书电子注册备案表或学历认证报告、应届毕业生提供教育部学籍在线验证报告等证明材料。2026年3月退役的退役大学生士兵,若报名时不能提供退役证,须提供相关有效证明材料(如:服役部队开具的证明材料等),其他证明材料与前款相同。
退役大学生士兵录取后,须网上下载并打印《甘肃省普通高校高职(专科)升本科退役大学生士兵资格审核表》,经安置地县级退役军人事务部门审核盖章后,在入校报到时直接交我校存入考生档案。
(4)资格审核单位同时负责审核考生填报志愿是否符合《高职(专科)和本科专业大类对照表》有关要求。对志愿不符合要求的考生,由资格审核单位负责联系考生修改志愿。待考生志愿修改成功后,方可确认考生本次报名及志愿填报完成。
4.专业能力测试安排
免试入学资格考生只参加由甘肃中医药大学组织的专业能力测试。测试办法详见附件。
测试时间与地点见下表:

5.录取方式
(1)我校依据考生专业能力测试成绩、专业志愿和招生计划,按照考生成绩从高到低依次择优录取。
(2)学校对经测试后确定的拟录取名单在甘肃中医药大学本科招生网进行公示,公示期3天。学校通过普通专升本信息管理平台报省教育考试院办理录取手续。
(3)免试生在本科高校入学报到前未取得高职(专科)毕业证书或存在违法违纪行为的,取消其录取资格。
(4)自行放弃资格或未被录取的免试生,不再享受免试生招生相关政策,可以参加全省普通专升本招生统一考试。已被录取的考生不得参加全省普通专升本招生统一考试。
(5)对在申请免试生资格过程中弄虚作假的学生,一经 发现,立即取消免试生资格,对已录取者取消录取资格和学籍, 由免试生资格审核确认学校按学生管理规定进行相应处理。
(二)统一考试入学
1.招生对象
(1)按国家计划招收的、具有甘肃省普通高校学籍的2026年应届高职(专科)毕业生。
(2)在甘肃省应征入伍,退役且完成普通高职(专科)学业的应往届毕业生。(简称退役大学生士兵 )
(3)下列人员不得报名
①因违反国家教育考试规定,被给予暂停参加高校招生考试处理且在停考期内的人员;
②因触犯刑法已被有关部门采取强制措施或正在服刑者;
③思想政治品德考核不合格者。
2.报名方式及志愿填报
符合报考条件的考生须按甘肃省教育考试院规定在网上报名。报名条件、报名时间、报名方式、志愿填报、考区选择、资格审核、报名缴费方式及标准均以《2026年甘肃省普通高校高职(专科)升本科统一考试招生工作实施方案》(甘招委发〔2026〕2号)文件为准。
3.考试安排
统一考试实行“文化素质+专业基础”评价方式,由省教育考试院统一组织。已被免试入学录取的考生不再参加“专升本”统一考试。参加“专升本”统一考试时,各项免试入学条件不作为统一考试录取加分项。
(1)文化素质。主要测试考生基本公共知识。考试科目包括计算机、英语、大学语文或高等数学,共3门。测试大纲由省教育考试院负责制定并统一公布和命题。
(2)专业基础。主要测试高职(专科)学生专业类基础知识的掌握情况。由省教育考试院统一公布并命题。
(3)考试时间、地点:全省统一考试时间为2026年4月18日、19日。具体考试时间与考试科目安排如下。

4.录取方式
(1)统一考试入学的录取工作实行“学校负责、省教育考试院监督”的录取体制。学校根据招生简章和全省统一划定的“专升本”录取最低控制分数线、平行志愿投档情况以及专业招生计划,按照公开、公平、公正的原则,依据考生排序成绩从高到低依次择优录取。
(2)按“分数优先,遵循志愿,一轮投档”的平行志愿投档原则投档。
(3)投档成绩排序方法。由考生文化素质及专业基础成绩之和组成排序成绩,分数由高到低排序。当排序成绩相同时,按考生专业基础、大学语文或高等数学、计算机及英语科目成绩顺序排序。
(4)为保证完成招生计划,录取时学校可视生源情况在各招生专业之间调整招生计划。
三、体检
(一)普通高校专升本招生身体健康状况检查标准,按教育部、原卫生部、中国残疾人联合会颁布的《普通高等学校招生体检工作指导意见》和人力资源社会保障部、教育部、原卫生部《关于进一步规范入学和就业体检项目维护乙肝表面抗原携带者入学和就业权利的通知》执行。我校医学、药学相关专业、应用心理学专业不招色弱、色盲考生,请谨慎报考。
(二)被录取考生入学报到时须统一参加体检。被我校医学、药学相关专业及应用心理学专业录取的考生,若入学体检中查出色弱或色盲,学校将予以退学处理。
四、学费住宿费
学费和住宿费的收取,根据属地原则,执行甘肃省发改委统一核定的收费标准。
(一)学费(甘发改收费〔2016〕1133号):医学检验技术、康复治疗学、中药学、药学、护理学专业学费4600元/生·学年;医学信息工程专业学费4500元/生·学年;公共事业管理专业学费4200元/生·学年;应用心理学专业学费4300元/生·学年。收费标准如有变化,学校将按甘肃省发展和改革委员会和甘肃省财政厅最新批复的标准执行。
(二)住宿费1100元/学年。
(三)培养地点:甘肃中医药大学定西校区(甘肃省定西市安定区永定西路13号)
五、其他事项
(一)我校不以任何名义举办普通专升本培训,不委托任何机构和个人办理招生相关事宜。
(二)录取工作结束后,生源院校统一将录取考生相关审核材料移交甘肃中医药大学,具体要求及收件信息见《甘肃中医药大学2026年专升本入学须知》。
(三)录取新生在报到时,须提供普通高校高职(专科)毕业证原件。退役士兵还需提供退役证原件。
(四)专升本学生在就读期间不允许转专业。
(五)录取新生在报到时和入学后,我校对新生入学资格进行审查,审查合格的办理入学手续;审查发现未取得高职(专科)毕业证书或与教育部电子注册的高职(专科)毕业证书信息不相符的,取消入学资格;审查发现新生的录取通知书、考生信息等证明材料与本人实际情况不符,或身体健康状况不符合报考专业体检要求,存在弄虚作假、徇私舞弊等情形,或者有其他违反国家招生考试规定情形的,取消入学资格,已注册学籍者取消学籍,情节严重的,我校将移交有关部门调查处理。
六、联系方式
联系部门:甘肃中医药大学招生办公室
通讯地址:甘肃省兰州市和平开发区中医大道1号
咨询电话:0931-5161999、5161398
电子邮箱:zsb@gszy.edu.cn
招办网址:https://zsb.gszy.edu.cn/
监督电话:0931-5161027
七、附则
本招生简章若与国家法律、法规、规章、规范和上级有关政策相抵触,则以国家法律、法规、规章、规范和上级有关政策规定为准。
内容摘要:亲爱的小伙伴们,当你看到这篇文章时,想必已经结束了甘肃专升本考试的第一天的考试,走出了紧张的考场。在这里,张老师要先送上最真挚的祝福,愿大家都能得偿所愿,考出理想成绩,顺利上岸!...
TAGS:甘肃专升本 冲刺内容摘要:时间过得真的太快啦~ 距离2026甘肃专升本考试,只剩最后1天!那些熬过的夜、刷过的题、背过的知识点,都将在明天正式登场,成为你奔赴本科的底气。张老师千言万语汇成几句关键提醒,帮大家避开细节疏漏,稳稳发挥,
TAGS:甘肃专升本 冲刺内容摘要:甘肃专升本最后几天怎么复习?考场上遇到难题、简单题分别该怎么应对?很多同学一看到陌生题就慌,看到简单题就飘,最后丢分太可惜!甘肃专升本最后3天!做真题!考场上题难别慌,题简单别飘!...
TAGS:甘肃专升本 冲刺内容摘要:最近有很多同学找我,都在说担心今年甘肃专升本考试难度会变高。他们听说其他已经结束专升本考试的省份反馈,今年试题有创新、题目变难了,而且也担心往年甘肃专升本题目都很简单,今年会突然变难...
TAGS:甘肃专升本 冲刺内容摘要:优思途甘肃专升本2026年各专业类分数线预测。数据根据2025年报名人数,2026年免试生招生计划合理预测,仅供参考...
TAGS:甘肃专升本 冲刺内容摘要:优思途甘肃专升本网按往年惯例,在第一时间对已发布的院校招生简章进行了转载,以下就对各院校2026年招生简章的发布情况做汇总整理。对于已发布的院校,可以直接点击下方表格中的“已发布”进行浏览...
TAGS:甘肃专升本 招生简章内容摘要:张老师解读《2026年甘肃专升本招生实施政策》统考生部分 ,报名考试时间照旧,大纲一字没变,录取规则有重大变化,取消二次补录...
TAGS:甘肃专升本 政策内容摘要:2026年1月15日,甘肃省教育考试院官网更新了《2026年甘肃专升本招生实施文件》。以下是原文转载。 优思途张老师稍后还会为大家进行政策解读。...
TAGS:甘肃专升本 政策内容摘要:2025年1月15日,甘肃省教育考试院官网更新了《2025年甘肃专升本招生实施文件》,以下是原文转载。 优思途张老师稍后为你进行政策解读...
TAGS:甘肃专升本 政策