2026年酒泉职业技术大学专升本免试生招生简章发布(官网地址),以下是原文转载:
根据甘肃省高等学校招生委员会关于印发《2026年甘肃省普通高校高职(专科)升本科免试生招生工作实施方案》(甘招委发〔2026〕1号)的通知要求,为做好我校2026年专升本免试学生招生录取工作,结合学校实际,特制定本简章。
一、学校概况
(一)学校简介
酒泉职业技术大学是经教育部批准设置,由酒泉市人民政府举办的公办本科层次职业大学,是河西走廊唯一的国家“双高”学校。学校前身是1983年创办的酒泉教育学院,2001年经甘肃省人民政府批准设立酒泉职业技术学院,2025年经教育部批准设立酒泉职业技术大学。
(二)学校荣誉
■ 中国特色高水平高职学校和专业建设计划项目建设单位
■ 国家优质专科高等职业院校
■ 国家骨干高职院校
■ 国家教育体制改革试点高校
■ 全国首批现代学徒制试点高职院校
■ 第五届黄炎培职业教育奖优秀学校
■ 国家节约型公共机构示范单位
■ 国家级“公共机构能效领跑者”示范单位
■ 全国农村青年转移就业先进单位
■ 全国电力职业教育教学指导委员会新能源发电专委会主任委员单位
■ 中国西部职业教育与发展中心
■ 甘肃省职业教育先进集体
■ 甘肃省职业教育师资培训基地
■ 甘肃省新能源职教集团牵头单位
(三)办学规模
学校现有全日制在校生13571人,教职工804人,专任教师754人。校园占地面积2202.1亩,校舍建筑面积51.18万平方米,固定资产15.43亿元,教学仪器设备总值2.64亿元。建有校内实训基地(中心)14个,实训(实验)室248个,馆藏图书171万册。
(四)收费标准
按照甘肃省发展和改革委员会、省财政厅、省教育厅相关文件执行。根据甘发改价格〔2022〕370号文件,本科生(含专升本)学费收费标准分别为:工科类专业6500元/人·学年;文史类专业6000元/人·学年。住宿费:根据《甘肃省发展和改革委员会 甘肃省财政厅关于我省高等中职院校收费的通知》(甘发改收费〔2016〕1133号)文件收费标准,4人间1100元/人·学年;6人间900元/人·学年。在新生入学时,如有新的收费标准,则按照物价部门最新批复为准。
(五)奖助政策
学校全面贯彻落实国家各项资助政策,建立了以国家奖助学金为主体、学校配套资助为补充的资助体系。其中:国家奖学金奖励标准为10000元/人·学年,国家励志奖学金奖励标准为6000元/人·学年,国家助学金平均资助标准为3700元/人·学年;学校同时设立“胡杨”奖学金,奖励标准为1500元/人·学年,并每年投入100余万元设立勤工助学和困难学生专项基金,用于资助家庭经济困难学生。此外,学生在校期间由学校统一购买实习责任险、校方责任险及综合保险,全方位保障学生就学。
符合条件的家庭经济困难学生还可申请生源地信用助学贷款。学生在校期间的利息由财政补贴,毕业后的利息由学生和家长共同负担。贷款期限原则上为学制加10年确定。
二、招生基本情况
(一)招生类型
高职(专科)升本科免试招生
(二)培养方式
全日制培养,学制两年
(三)招生对象
1.按国家计划招收的、具有甘肃省普通高校学籍的2026年应届高职(专科)毕业生,在校就读期间品学兼优、无违法违纪行为,满足以下条件之一的,可免于参加全省统一考试,仅申请参加招生学校组织的专业能力测试。
(1)教育部、人社部牵头举办的世界职业院校技能大赛(原全国职业院校技能大赛)、世界技能大赛、中华人民共和国职业技能大赛中获得个人或团体国家三等奖及以上的应届毕业生。
(2)教育部主导的全国大学生电子设计竞赛、中国国际大学生创新大赛(原中国国际“互联网+”大学生创新创业大赛)中获得个人或团体国家三等奖及以上的应届毕业生。
(3)全国学生运动会个人竞赛项目中进入前3名的应届毕业生。在教育部高等教育司和行业主管部门共同主办的数学建模竞赛、广告艺术大赛(高职组)中获得个人或团体国家三等奖及以上的应届毕业生。
(4)甘肃省职业院校学生技能大赛中获得个人或团体二等奖及以上的应届毕业生。
(5)高职(专科)学业综合成绩(学习成绩+思想品德成绩;学习成绩占比不少于80%)在本专业排名前3%的应届毕业生。
2.在甘肃省应征入伍,退役并取得普通高职(专科)学历的应往届毕业生(简称退役大学生士兵)。
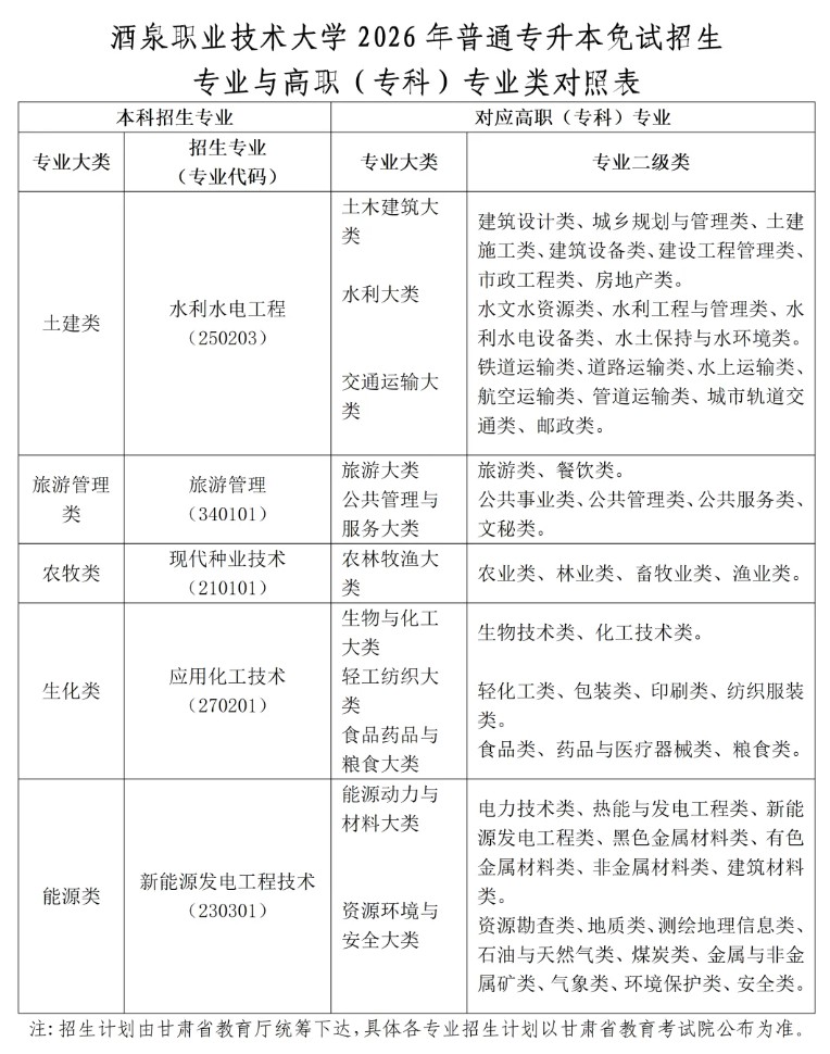
三、招生专业及计划
我校2026年高职(专科)升本科免试招生专业大类5个,招生专业5个。

四、网上报名及志愿填报
2026年免试招生工作实行一次报名两轮招录的模式。
2026年普通专升本免试招生工作继续实行网上报名及志愿填报网络化平台管理。符合报考条件的考生均须在规定时间内进行网上报名。
(一)网上报名时间:2026年3月5日8:30至10日18:00。网上报名开始后,符合免试生资格的考生登录甘肃省教育考试院官网(https://www.ganseea.cn/),点击“办事大厅”,选择“普通高职(专科)升本科招生考试报名系统”,或点击“甘肃省国家教育考试综合管理平台”,选择“考生入口”,根据提示进行注册报名、上传照片、网上缴费等(含首轮志愿填报)。报名时间截止后不再安排补报。符合条件的考生未网上报名的视为放弃免试资格。
参加第二轮招生的免试生仅需网上缴费及填报志愿。第二轮网上填报志愿时间:3月18日8:30至18:00。
(二)省内符合免试生申请条件的考生(退役大学生士兵除外),完成网上报名后下载并打印《甘肃省普通高校高职(专科)升本科免试生资格审核表》,向就读学校提交资格审核表及竞赛获奖等有关证明材料。
(三)退役大学生士兵网上报名时,上传的资料包括:
1.退役证(退役证未载明应征入伍地信息的,还需提供应征入伍地征兵部门开具的“应征入伍通知单”或开具入伍地证明材料);
2.居民身份证;
3.普通高职(专科)毕业证;
4.学信网下载的教育部学历证书电子注册备案表或学历认证报告;
5.应届毕业生提供教育部学籍在线验证报告等证明材料。
2026年3月退役的退役大学生士兵,若报名时不能提供退役证,须提供相关有效证明材料(如:服役部队开具的证明材料等),其他证明材料与前款相同。
退役大学生士兵录取后,须在网上下载并打印《甘肃省普通高校高职(专科)升本科退役大学生士兵资格审核表》,经安置地县级退役军人事务部门审核盖章后,在入校报到时直接交学校存入考生档案。
五、资格审核
资格审核时间:3月5日8:30至10日18:00。
(一)应届毕业生免试考生
符合免试生申请条件的考生(退役大学生士兵除外),完成网上报名后下载并打印《甘肃省普通高校高职(专科)升本科免试生资格审核表》,向就读学校提交资格审核表及竞赛获奖等有关证明材料进行审核。
(二)退役大学生士兵免试考生
退役大学生士兵网上报名完成后,下载并打印《甘肃省普通高校高职(专科)升本科退役大学生士兵资格审核表》,经县级退役军人事务部门审核盖章后,向省教育考试院职业教育招生处提交退役证(退役证未载明应征入伍地信息的,还需提供应征入伍地征兵部门开具的“应征入伍通知单”或开具入伍地证明材料)、居民身份证、普通高职(专科)毕业证原件及复印件、学信网下载的学历报告等证明材料。
2026年3月退役的退役大学生士兵,若报名时不能提供退役证,须提供相关有效证明材料(如:服役部队开具的证明材料等),其他证明材料与前款相同。退役大学生士兵资格审核由省教育考试院负责。
六、专业能力测试
符合免试条件且报考我校的考生,须参加我校组织的专业能力测试。具体安排如下:
(一)测试方式
测试采用闭卷笔试形式;考试时间120分钟;满分150分。
(二)测试时间
1.首轮免试招生专业能力测试时间为:2026年3月14日9:00-11:00;
2.第二轮免试招生专业能力测试时间为:2026年3月21日9:00-11:00。
(三)测试地点
酒泉职业技术大学(甘肃省酒泉市肃州区解放路66号),详见准考证。
(四)测试内容
专业能力测试大纲由学校制定,将于2026年3月7日前公布。请有意报考的考生关注我校招生信息网:(https://zsjy.jqtu.edu.cn/)
七、招生录取
(一)专升本免试生录取工作在甘肃省教育考试院的领导下,由学校统一组织实施。
(二)在学校招生工作领导小组领导下,坚持“公开、公平、公正”和“分数优先、遵循志愿”的原则,根据专业能力测试成绩,按“一专业类一线”由高分到低分依次择优录取。当考生成绩无法满足考生所填报的专业志愿时,如果考生服从专业调剂,学校根据考生测试成绩从高分到低分调剂到招生计划尚未完成的对应大类内专业;如果考生不服从专业调剂,则作退档处理。
(三)录取过程中,原则上按已公布的各专业的招生计划执行录取。当出现各专业之间线上生源差距较大的情况时,在总计划不变的前提下,适当调整各专业招生计划数,减少线上生源不足的专业招生计划,相应增加生源充足的专业招生计划。
(四)我校根据录取原则确定拟录取考生名单,经学校招生工作领导小组审核、批准,在学校招生信息网公示3天。
(五)拟录取考生名单公示期满后,报甘肃省教育考试院审核备案,通过审核的考生由甘肃省教育考试院审核批复后,公布正式录取名单。
(六)录取结果可登录甘肃省教育考试院官网(http://www.ganseea.cn)或我校招生信息网进行查询(https://zsjy.jqtu.edu.cn/)。
八、新生报到和复查
(一)考生接到录取通知书后,在规定时间内到学校报到注册,否则视为放弃,取消入学资格。录取新生报到时,必须提供普通高等学校高职(专科)毕业证原件,退役士兵还须持退役证原件。
(二)免试生在入学报到前未取得高职(专科)毕业证书或受到处分的,取消其录取资格。
(三)对在申请免试生资格过程中弄虚作假的学生,一经发现,立即取消免试生资格,对已录取者取消录取资格和学籍,由免试生资格审核确认学校按学生管理规定进行相应处理。
(四)新生入学后,学校在三个月内按照规定进行政治、文化、思想品德、身体状况和资格等方面的复查,复查不合格者,学校将报上级主管部门批准,取消其入学资格。
九、学籍注册
高职(专科)学校按时颁发普通专升本学生的高职(专科)毕业证书并进行电子注册。普通专升本学生本科毕业时,其毕业证书上标注“在本校XX专业专科起点本科学习”,学习时间按进入本科阶段学习和颁发毕业证实际时间填写。
十、监督机制
我校专升本免试招生工作遵循“公开、公平、公正”的原则,严格工作程序,加强过程管理,录取结果透明公开。学校纪检监察部门对招生录取工作进行全程监督,并设立监督电话接受社会监督和投诉。
监督电话:0937-2681982
十一、联系方式
通讯地址:甘肃省酒泉市肃州区解放路66号(酒泉职业技术大学教务处)
邮编:735000
电话:0937-2689925
传真:0937-2688162
学校官网:
https://www.jqtu.edu.cn
微信公众号:jqzdgw

十二、附则
(一)学校未委托和授权任何机构和个人代办专升本免试招生工作,考生切勿上当受骗。
(二)本简章内容如有调整,以甘肃省教育厅、甘肃省教育考试院批复为准。
(三)本简章若有与国家或甘肃省有关招生政策不同时,以国家和甘肃省政策为准。
(四)本简章最终解释权归酒泉职业技术大学。
酒泉职业技术大学
2026年3月6日
内容摘要:亲爱的小伙伴们,当你看到这篇文章时,想必已经结束了甘肃专升本考试的第一天的考试,走出了紧张的考场。在这里,张老师要先送上最真挚的祝福,愿大家都能得偿所愿,考出理想成绩,顺利上岸!...
TAGS:甘肃专升本 冲刺内容摘要:时间过得真的太快啦~ 距离2026甘肃专升本考试,只剩最后1天!那些熬过的夜、刷过的题、背过的知识点,都将在明天正式登场,成为你奔赴本科的底气。张老师千言万语汇成几句关键提醒,帮大家避开细节疏漏,稳稳发挥,
TAGS:甘肃专升本 冲刺内容摘要:甘肃专升本最后几天怎么复习?考场上遇到难题、简单题分别该怎么应对?很多同学一看到陌生题就慌,看到简单题就飘,最后丢分太可惜!甘肃专升本最后3天!做真题!考场上题难别慌,题简单别飘!...
TAGS:甘肃专升本 冲刺内容摘要:最近有很多同学找我,都在说担心今年甘肃专升本考试难度会变高。他们听说其他已经结束专升本考试的省份反馈,今年试题有创新、题目变难了,而且也担心往年甘肃专升本题目都很简单,今年会突然变难...
TAGS:甘肃专升本 冲刺内容摘要:优思途甘肃专升本2026年各专业类分数线预测。数据根据2025年报名人数,2026年免试生招生计划合理预测,仅供参考...
TAGS:甘肃专升本 冲刺内容摘要:优思途甘肃专升本网按往年惯例,在第一时间对已发布的院校招生简章进行了转载,以下就对各院校2026年招生简章的发布情况做汇总整理。对于已发布的院校,可以直接点击下方表格中的“已发布”进行浏览...
TAGS:甘肃专升本 招生简章内容摘要:张老师解读《2026年甘肃专升本招生实施政策》统考生部分 ,报名考试时间照旧,大纲一字没变,录取规则有重大变化,取消二次补录...
TAGS:甘肃专升本 政策内容摘要:2026年1月15日,甘肃省教育考试院官网更新了《2026年甘肃专升本招生实施文件》。以下是原文转载。 优思途张老师稍后还会为大家进行政策解读。...
TAGS:甘肃专升本 政策内容摘要:2025年1月15日,甘肃省教育考试院官网更新了《2025年甘肃专升本招生实施文件》,以下是原文转载。 优思途张老师稍后为你进行政策解读...
TAGS:甘肃专升本 政策